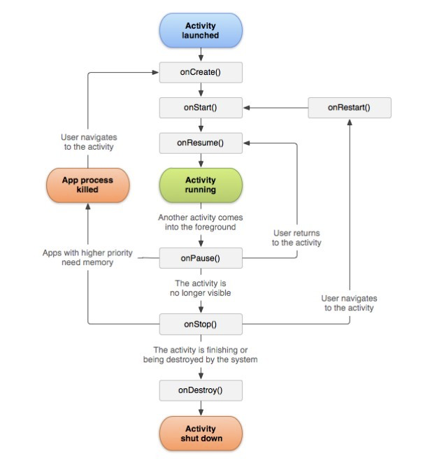
借用神图一张

生命周期职责
1.attach :严格意义上来说attach算不上是activity生命周期的一部分。当activity被反射创建之后,会调用该方法对activity进行初始化,此时会做下面几个主要的工作:
- 创建PhoneWindow对象
- 为PhoneWindow设置WindowManager
- 初始化Fragment控制器
2.onCreate :主要用于控件的设置与初始化,最主要的是viewTree的构建,功能如下:
- 通过setContentView解析布局文件,从而构建ViewTree,并对其进行初始化
- 该方法在activity整个生命周期中只会调用一次
- 如果当前的activity是由于内存不足等原因被异常结束再回复,则该函数中的参数将不会为空。
3.onStart:此方法被回调时表示Activity正在启动,此时Activity已处于可见状态,只是还没有在前台显示,因此无法与用户进行交互。可以简单理解为Activity已显示而我们无法看见摆了。如果当前activity是回收后被恢复,则在改方法或会执行onReatoreInstanceState方法
4.onResume:当此方法回调时,则说明Activity已在前台可见,可与用户交互了,onResume方法与onStart的相同点是两者都表示Activity可见,只不过onStart回调时Activity还是处于后台无法与用户交互,而onResume则已显示在前台,可与用户交互。此方法主要的工作:
- 则获取attach中的PhoneWindow,将window添加到WindowManagerService中去
- 通过viewRootImp的添加开始DecorView的三大流程
5.onPause:


